Author Guidelines
Submissions
Authors are invited to make a submission to this journal. All submissions will be assessed by an editor to determine whether they meet the aims and scope of this journal. Those considered to be a good fit will be sent for peer review before determining whether they will be accepted or rejected.
Before making a submission, authors are responsible for obtaining permission to publish any material included with the submission, such as photos, documents, and datasets. All authors identified on the submission must consent to be identified as an author. Where appropriate, research should be approved by an appropriate ethics committee in accordance with the legal requirements of the study's country.
An editor may desk reject a submission if it does not meet minimum standards of quality. Before submitting, please ensure that the study design and research argument are structured and articulated properly. The title should be concise and the abstract should be able to stand on its own. This will increase the likelihood of reviewers agreeing to review the paper. When you're satisfied that your submission meets this standard, please follow the checklist below to prepare your submission.
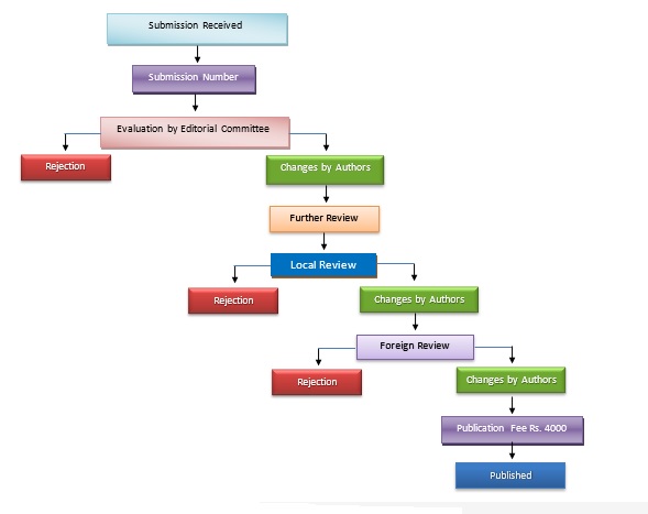
Review process
Each paper is reviewed by the editor and, if it is judged suitable for this publication, it is then sent to at least two independent referees for double blind peer review. Based on their recommendation, as well as consultation between relevant Editorial Board members the editor then decides whether the paper should be accepted as is, revised or rejected.

Publication fee: The journal charges a publication fee of Rs. 4000 per article. In return, the Editor will send a free copy of the journal to each author. There is no publication fee for authors outside Pakistan.
Copyrights
Articles submitted to the journal should not have been published before in their current or substantially similar form, or be under consideration for publication with another journal. Authors submitting articles for publication warrant that the work is not an infringement of any existing copyright and will indemnify the publisher against any breach of such warranty.
The journal make use of Turnitin software for checking the originality of submissions received.
Manuscript requirements
Please prepare your manuscript before submission, using the following guidelines:
|
Format |
All files should be submitted as a Word document |
|
Article Length |
Articles should be between 6000 and 8500 words in length. ‘Viewpoints’ and ‘New Perspectives’ should be a maximum of 3000 words in length. This includes all text including references and appendices. Please allow 280 words for each figure or table. |
|
Article Title |
A title of not more than twelve words should be provided. |
|
Article Title Page |
An Article Title Page should be submitted. This should include:
|
|
Author Details |
Details should be supplied on the Article Title Page including:
|
|
Self Citation |
|
|
Abstract: |
Provide a concise summary of the research (up to 300 words), highlighting the objectives, methods, results, and conclusions |
|
Headings |
Headings must be concise, with a clear indication of the distinction between the hierarchies of headings. See the attached file for guidelines. |
|
Figures & Tables |
|
|
References |
References to other publications must be in APA format. |
Format Examples
Books Format:
Author’s last name, first initial. (Publication date). Book title. Additional information. City of publication: Publishing Company.
Examples:
Allen, T. (1974). Vanishing wildlife of North America. Washington, D.C.: National Geographic Society.
Boorstin, D. (1992). The creators: A history of the heroes of the imagination. New York: Random House.
Nicol, A. M., &Pexman, P. M. (1999). Presenting your findings: A practical guide for creating tables. Washington, DC: American Psychological Association.
Searles, B., & Last, M. (1979). A reader’s guide to science fiction. New York: Facts on File, Inc.
Toomer, J. (1988). Cane. Ed. Darwin T. Turner. New York: Norton.
Encyclopedia & Dictionary
Format:
Author’s last name, first initial. (Date). Title of Article. Title of Encyclopedia (Volume, pages). City of publication: Publishing Company.
Examples:
Bergmann, P. G. (1993). Relativity. In The new encyclopedia britannica (Vol. 26, pp. 501-508). Chicago: Encyclopedia Britannica.
Merriam-Webster’s collegiate dictionary (10th ed.). (1993). Springfield, MA: Merriam-Webster.
Pettingill, O. S., Jr. (1980). Falcon and Falconry. World book encyclopedia. (pp. 150-155). Chicago: World Book.
Tobias, R. (1991). Thurber, James. Encyclopedia americana. (p. 600). New York: Scholastic Library Publishing.
Magazine & Newspaper Articles
Format:
Author’s last name, first initial. (Publication date). Article title. Periodical title, volume number (issue number if available), inclusive pages.
Note: Do not enclose the title in quotation marks. Put a period after the title. If a periodical includes a volume number, italicize it and then give the page range (in regular type) without “pp.” If the periodical does not use volume numbers, as in newspapers, use p. or pp. for page numbers.
Note: Unlike other periodicals, p. or pp. precedes page numbers for a newspaper reference in APA style.
Examples:
Harlow, H. F. (1983). Fundamentals for preparing psychology journal articles. Journal of Comparative and Physiological Psychology, 55, 893-896.
Henry, W. A., III. (1990, April 9). Making the grade in today’s schools. Time, 135, 28-31.
Kalette, D. (1986, July 21). California town counts town to big quake. USA Today, 9, p. A1.
Kanfer, S. (1986, July 21). Heard any good books lately? Time, 113, 71-72.
Trillin, C. (1993, February 15). Culture shopping. New Yorker, pp. 48-51.
Website or Webpage
Format:
Online periodical:
Author’s name. (Date of publication). Title of article. Title of Periodical, volume number, retrieved month day, year, from full URL.
Online document:
Author’s name. (Date of publication). Title of work. Retrieved month day, year, from full URL
Note: When citing Internet sources, refer to the specific website document. If a document is undated, use “n.d.” (for no date) immediately after the document title. Break a lengthy URL that goes to another line after a slash or before a period. Continually check your references to online documents. There is no period following a URL.
Note: If you cannot find some of this information, cite what is available.
Examples:
Devitt, T. (2001, August 2). Lightning injures four at music festival. The Why? Files. Retrieved January 23, 2002, from http://whyfiles.org/137lightning/index.html
Dove, R. (1998). Lady freedom among us. The Electronic Text Center. Retrieved June 19, 1998, from Alderman Library, University of Virginia website: http://etext.lib.virginia.edu/subjects/afam.html
Note: If a document is contained within a large and complex website (such as that for a university or a government agency), identify the host organization and the relevant program or department before giving the URL for the document itself. Precede the URL with a colon.
Fredrickson, B. L. (2000, March 7). Cultivating positive emotions to optimize health and well-being. Prevention & Treatment, 3, Article 0001a. Retrieved November 20, 2000, from http://journals.apa.org/prevention/volume3/pre0030001a.html
GVU’s 8th WWW user survey. (n.d.). Retrieved August 8, 2000, from http://www.cc.gatech.edu/gvu/usersurveys/survey1997-10/
Health Canada. (2002, February). The safety of genetically modified food crops. Retrieved March 22, 2005, from
http://www.hc-sc.gc.ca/english/protection/biologics_genetics/gen_mod_foods/genmodebk .html
Hilts, P. J. (1999, February 16). In forecasting their emotions, most people flunk out. New York Times. Retrieved November 21, 2000, from http://www.nytimes.com
Sample
Sample Bibliography: APA Reference List Format.
